Políticas de publicación
Idiomas
CCHE publica trabajos escritos en español y portugués.
Política de redacción con perspectiva de género
Dado que CCHE promueve la redacción con perspectiva de género y que, como parte del proceso de edición, se hace un esfuerzo por alcanzar este propósito, se solicita que las autoras/es redacten sus trabajos utilizando el siguiente formato:
- En singular, para sustantivos como “el alumno”, “el campesino”, etcétera, si no se trata expresamente de un sujeto de género masculino, se recomienda su reemplazo por la forma “el alumno/a” o “el campesino/a”.
- En plural, y no tratándose expresamente de sujetos de género masculino, se recomienda la forma “las alumnas/os”, “las campesinas/os”, priorizando en artículo y sustantivo al género femenino.
- No se acepta el uso de E, @, X como alternativas para reemplazar las terminaciones -as u -os, dado que esta práctica no forma parte de la política de género de la revista.
Proceso de revisión por evaluadoras/es
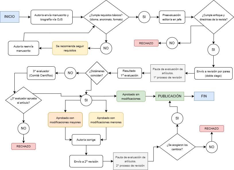
El Comité Editorial de CCHE recibe trabajos originales en español y portugués, que deben entregarse de manera exclusiva para nuestra revista.
El autor/a debe anonimizar el manuscrito previo a su envío. Este requisito es indispensable para salvaguardar el carácter anónimo de todo el proceso de revisión por pares doble ciego.
Los trabajos enviados para su revisión y publicación deben remitirse únicamente a través de la plataforma OJS de la revista. No se aceptan trabajos enviados por correo electrónico.
Tras la recepción, el Comité Editorial de CCHE procederá a preevaluar el trabajo para determinar si cumple con el enfoque y las directrices de la revista. En caso de no cumplir con ello, se procederá a rechazar el envío.
Si el trabajo preevaluado positivamente es un artículo, iniciará un proceso de revisión por pares doble ciego; es decir, será enviado a dos revisores externos, expertos en la temática del trabajo original, de reconocida experiencia y sin vinculación institucional con la revista, a quienes no se les revelará la identidad del autor/a, así como este/a no conocerá la identidad de las evaluadoras/es. En este proceso de evaluación se considera, entre otros aspectos, la pertinencia, originalidad, calidad y aportes a la historia de la educación, establecidos en la pauta preparada por la revista.
El proceso de evaluación tiene una duración aproximada de sesenta días corridos. El resultado se informa directamente al autor/a y contempla la posibilidad de que el artículo sea aceptado sin cambios, con modificaciones menores o mayores, o bien que sea rechazado. El tiempo promedio entre el envío del artículo y su publicación es de 25 semanas.
En caso de que los dictámenes de los pares no coincidan en su evaluación, se recurrirá a uno de los miembros del Comité Científico de CCHE para que dirima si el artículo es publicable o no. Si el miembro asignado se inhabilitara para desempatar, la decisión recaerá en cualquiera de las editoras de la revista.
De ser aceptado el artículo, este se publicará en alguno de los dos números siguientes.
La aceptación y posterior publicación de un trabajo implica que el autor/a le entrega a CCHE los derechos de reproducción del mismo. Por lo tanto, para ser publicado en otro medio, idioma o soporte, debe solicitarse permiso a la revista.
Frecuencia de publicación
CCHE se publica semestralmente, los meses de julio y diciembre de cada año.
Política de autoarchivo
El autor/a puede compartir en su web personal, repositorio institucional o en redes sociales sus trabajos publicados (versión final) en la revista. Para ello, deberán proporcionar el DOI del trabajo y la URL asignada.
Exigencia de originalidad
Los trabajos que se presenten para publicar en CCHE deben ser originales. Es decir, solo se considerará para publicación a aquellos trabajos que no hayan sido divulgados previamente en ninguna revista, periódico, libro u otro medio (cuenten o no con DOI o ISBN).
Al momento de recibirse, todos los trabajos se evalúan a través del sistema Compilatio, para detectar potenciales problemas de similitud con otras publicaciones. En caso de detectarse alguna coincidencia sustantiva (mayor al 15%) con otros documentos de la web, la revista se reserva el derecho de rechazar automáticamente el envío.
Todos los autores/as firmantes de un trabajo que incumplan esta normativa podrán ser sancionados por CCHE, impidiéndoles enviar nuevos trabajos por un plazo de tres (3) años. Adicionalmente, la revista se reserva el derecho de aplicar otras sanciones, según los lineamientos de COPE.
Plazo de envío
CCHE mantiene abierta la recepción de trabajos durante todo el año. Los trabajos enviados para su revisión deben remitirse únicamente a través de la plataforma OJS de la revista, y su publicación estará condicionada a la evaluación positiva por especialistas nominados para tal finalidad. No se aceptan trabajos enviados por correo electrónico.


